用手机扫描二维码
在手机上继续观看
今天我们讲讲存款。神马?现在都去做基金定投买股票啦,小火鸡都不那么受宠了,谁还存款啊。此言差矣,忆往昔想当初,谁不是从存款开始一步步走上理财之路的呢,可我们大部分人其实对存款的了解非常有限。你们可别小瞧这存款,里面学问多着呢~今天,老班就跟大家分享一下那些鲜为人知的存款小技能。
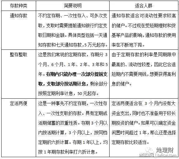
首先我们先了解一下常见的存款种类:
从上面的表格我们可以看出,常见的存款类型使用起来并不灵活,那么下面我们就来说一说怎样存款才能既便捷又不损失利息。
1.分额度储蓄法:对于使用时间和金额不确定的闲置金,使用这种方法不仅利息会比活期高得多,到用钱时也能以最小损失取出需要的数额。具体方法是,假设这部分金额是1万元,那么将这1万元分为不同金额的四份,如1000元、2000元、3000元和4000元,然后分别存成四个一年期的定期。如果需要支取存款时,可以根据支取金额的多少从四笔定期中选择最为合适的那笔,其他的不受影响,还可以继续享受定期利息。这种方法适用于一年之内会用到钱的同学。
2.交替储蓄法:这种方法适合手上闲钱较多并且在一年内不会使用的同学。我们还以1万元为例,然后将这1万元平均分为2份,每份5000元,分别存成半年和1年的定期存款。半年后,将到期的那笔改存成1年定期,并将两份1年期存款都设定成自动转存。这样一来,每隔半年后,就可以有一笔到期的存款可以支取了。
3.接力储蓄法:也叫十二存单法,它比交替储蓄法更加灵活,基本可以完全代替日常活期储蓄。具体操作方法是,假设某年1月份你存了500块钱,存期为定期一年;2月份继续存入500块钱,存期同样为定期一年。依此类推,一直存到这一年的12月。那么到第二年的时候,你手上就会有十二笔存期为一年的定期。而且,这个时候你第1个月存的那笔定期已经到期,你可以把它连本带息取出来,然后再加上这个月的固定存款500块钱再一起存进去,仍然存定期一年。这样形成良性循环后,你每个月都会有一张存期是一年的定期存款到期,如果哪个月临时有个额外开支,那么使用本月到期的定期和当月的工资正常是够用的,不用再支配长期投资的资金了。
看文字头疼的可以直接看下表:
这个办法的优点是起点低,方法灵活,每月都有到期存款;缺点是循环初期存款较少,需要一定时间的积累。
- 暂无评论...
- ·女生做金融理财一类销售怎么样 8回答
- ·银行理财产品都有些什么呢? 8回答
- ·惠卡世纪集团理财公司有哪些怎... 8回答
- ·2015家庭主妇60万闲钱如... 8回答
- ·一篇公司理财的论文 8回答
- ·手机装什么理财软件好? 8回答
- ·适合家庭的小额理财项目有哪些... 8回答
- ·我一个月5500左右怎么理财? 8回答
- ·四川2014年理财规划师报名... 8回答
- ·在网信理财办信用卡只需身份证... 8回答
- ·凹凸世界赤字组怎么来的 0回答
- ·花旗银行在前苏联高息揽储后拒... 4回答
- ·凹凸世界赤字组怎么来的 6回答
- ·云南省农村信用社怎么申请免息... 10回答
- ·云南省农村信用社怎么申请免息... 0回答
- ·花旗银行在前苏联高息揽储后拒... 0回答
- ·花旗银行在前苏联高息揽储后拒... 4回答
- ·凹凸世界赤字组怎么来的 0回答
- ·凹凸世界赤字组怎么来的 0回答
- ·信用卡在线上办还是线下办好 0回答
-
怎么攒钱买房?计划... 怎么攒钱买房?计划5年赚满100万买房 背景介绍...
-
怎么赚到人生的第一... 怎么赚到人生的第一个10万块?是逼出来的 5年前...
-
省钱小妙招:教你看... 省钱小妙招:教你看电影怎么省钱 结婚后,在一起过...
-
2016年理财攒钱... 2016年理财攒钱计划:目标20万 计划支出: ...
-
2015年理财经验... 2015年理财经验总结 2016理财计划 我来了...
-
没钱怎么办?唯有坚... 没钱怎么办?唯有坚持存钱理财 先来说说我的情况,...
-
长沙将出台社会保险补贴实施细... 长沙将出台社会保险补贴实施细则,向社会征意见 小...
-
琼海楼市限购政策2017 继4月14日海南省发布全省范围内的限购政策后,琼...
-
重庆市綦江区人力社保局全面落... 重庆市綦江区人力社保局全面落实惠民利民政策 一是...
-
鼓励事业单位创业政策 3月22日,人力资源社会保障部印发了《关于支持和...
-
2016南海城乡居民养老金上... 近日,从区 社保 局获悉,根据佛山市人力资源和社...
-
陕西养老金上调最新消息201... 陕西养老金上调最新消息2016 陕西养老金调整方...
提交申请后,客服会拨打您的手机,为您免费定制贷款方案。


踩
赞